【香港商标】超实用:这些被客户问及最多的4个问题,必看
发布时间:2017-12-20 | 来源:企谋划 | 浏览次数:2185
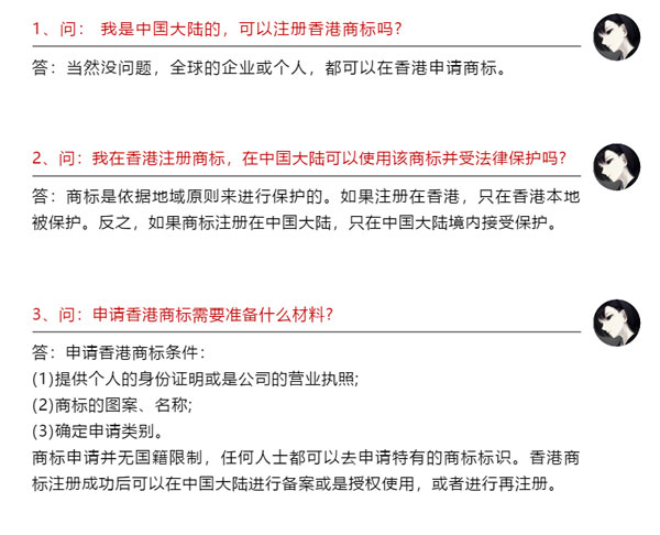
今日就香港商标注册过程中,大家频繁关心的一些热点、重点问题,我们为大家进行了归纳总结,如注册香港商标的条件、服务商标与企业名称的区别、注册过程当中会遇到的一系列问题及商标维权问题。
  
 
注册方式随心选,不花一分冤枉钱
  • 商标变更

    申请人信息变更时,旗下
    商标需同步变更

    一键申请
  • 商标转让

    转让商标需向商标局提出转
    让申请,确保转让有效

    一键申请
  • 商标续展

    商标有效期满前,规定
    时效内办理续展

    一键申请
  • 商标维权

    加强对商标注册、使用
    和权利的维护

    一键申请
商标注册

商标所有人取得商标专用权,通过注册商标创立品牌,建立品牌形象,形成无形资产

点击咨询
版权登记

软件著作权,文学作品登记,美术作品登记,录音,视频,汇编作品版权登记

点击咨询
专利申请

分为发明专利,外观专利,实用新型专利,有申请权的主体向专利局提出某一发明或设计取得专利权的请求

点击咨询
知识产权案件代理

一般是指代理当事人处理知识产权事务的行为,主要包括专利代理和商标代理,还包括版权登记代理、集成电路布图设计登记代理等其他知识产权类别的代理行为

点击咨询